中国人民银行于2025年12月19日发布《金融机构客户受益所有人识别管理办法》(人民银行令〔2025〕第12号),并自2026年1月20日起施行。该规章以“基于风险、合理性、可靠性”为原则,确立“所有权、收益权、控制权”三位一体的受益所有人识别框架,并通过“备案—查询—差异反馈”的制度设计,要求金融机构将识别与核实贯穿客户尽职调查全流程。
本文章给出面向机构级落地的统一路径:客户类型判定→穿透计算→证据矩阵核验→查询核对→差异反馈→加强尽调→持续更新;并提供系统字段、工作流、审计留痕以及与第三方权威数据协同的实施建议,以帮助机构在合规与效率之间取得平衡。
一、监管背景与国际对标
适用范围对齐尽职调查义务机构;识别标准以25%阈值与实际控制相结合;分支机构、信托、资管产品设定差异化规则;明确“不得以查询替代识别核实”;构建差异反馈与法律责任。
《受益所有人信息管理办法》(2024年第3号)建立企业端备案与金融机构查询核对机制,为12号令的核验与差异处理提供基础设施支撑。
与FATF关于法人透明度(建议24)与法律安排透明度(建议25)的最新指引保持一致,强调“充分、准确、及时”的信息与对信托等法律安排的实质透明与可验证性。
二、如何识别:统一路径与可执行规则
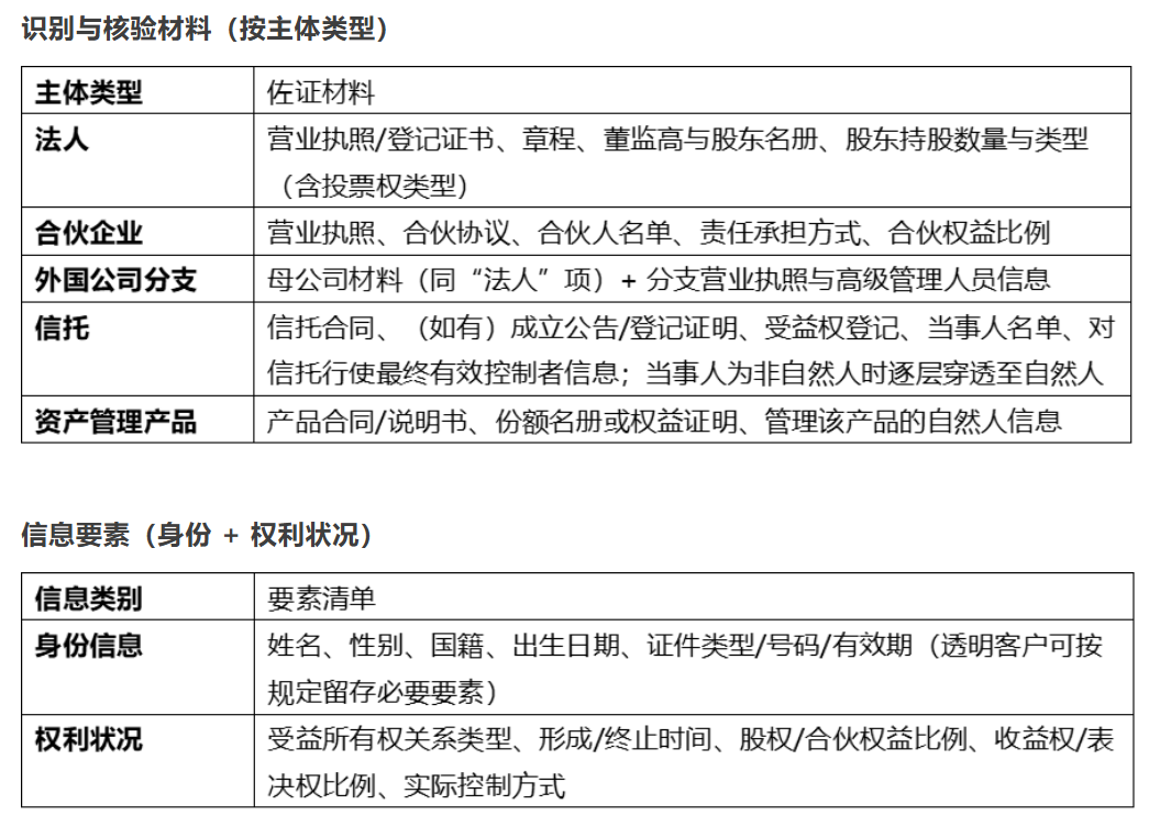
系统首先判断客户是否属于豁免或可简化情形,以及是否为分支机构、信托/资管产品、外国公司分支等;对边界型场景设置“不可简化”的硬约束触发器,确保识别强度与风险相匹配。
常规阈值为25%;在高风险或结构复杂情形下,将阈值下调至10%并补充控制证据;若仍无法锁定,则以日常经营管理负责人补位。
身份真实性优先官方/政府渠道;境外主体优先官方认证或权威渠道;权利状况以客户资料为基础,结合政府、公开与机构自发现信息交叉验证;全程结构化留痕。
将识别结果与“受益所有人信息查询管理系统”进行比对;对重大差异在30个工作日内提交差异报告,非重大差异完成记录与客户提示;必要时并行可疑交易报告。

四、风险为本:豁免 / 简化 / 加强的边界
五、备案—查询—差异反馈:合规闭环
较高风险存量客户在施行后6个月内完成识别核实;2年内完成全量存量客户;长期不动户可在激活或办理业务时开展。

基于覆盖全球超 8.5 亿条商业实体的动态数据,结合唯一识别编码邓白氏编码® (D-U-N-S® ),邓白氏全球数据智能解决方案,不仅可以帮助金融机构更严谨、更完善地落实12号令的合规要求,还能在风险为本的原则下优化资源配置,实现合规与业务发展的平衡。
□ 客户类型判定(豁免/简化/加强/分支/信托/资管)
□ 所有权穿透到自然人(路径+比例)
□ 收益权/表决权独立核算
□ 实际控制证据核实(协议控制/代持/一致行动/重大决策)
□ 身份真实性核验
□ 与查询系统差异比对
□ 是否触发EDD(高风险国别、复杂结构、异常变更、信息存疑、涉嫌洗钱/恐怖融资)
□ EDD措施(阈值10%、补充资料、回访/实地走访、提高频率、高管审批)
□ 差异闭环(重大差异30个工作日报告、非重大差异记录与提示)
□ STR与差异报告并行
[1] 中国人民银行令〔2025〕第12号:《金融机构客户受益所有人识别管理办法》(2025-12-19,2026-01-20施行)
[2] 新华社:发布《金融机构客户受益所有人识别管理办法》的新闻稿(2025-12-19)
[3] 中国人民银行、国家市场监督管理总局令〔2024〕第3号:《受益所有人信息管理办法》(2024-11-01施行)
[4] FATF《法人受益所有权指南》(Recommendation 24,2023)
[5] FATF《法律安排受益所有权与透明度指南》(Recommendation 25,2024)
免责声明:本文章为合规与系统落地研究资料,非法律意见。实施前应结合机构自身风险偏好、业务模式与当地监管要求进行评估与调整。
如您对本期内容有任何问题或建议,请与邓白氏以下人员联系:
沙漩 (Peter Sha)
电话: +86 21 23213799
Email:shap@dnb.com